东亚是全球的生育率洼地,韩国更是洼地中的洼地。
一般来讲,总和生育率低于1.5,就意味着人口将进入“低生育率陷阱”,一旦陷进去就很难再脱身。
而韩国生育率自2015年起自由落体,到2023年低至0.72。这么看来,韩国踏入的这个陷阱可谓深不见底。

近年来东亚三国生育率已都已低于1.5
然而 2023年以后,韩国生育率却来了一波触底反弹。2024年总和生育率回弹至0.75,2025年第一季度更是回到0.82。2024年新生儿数达到23.83万人,比2023年增长3.6%。
0.03的增长很多吗?看上去不多,但至少有希望。而同样踏入低生育率陷阱的,还有我们。
2023年,上海的户籍人口总和生育率已经跌至惊人的0.6,2024年也只回弹至0.72,还是低于韩国。

上海这种大城市的生育率更是“遥遥落后”
那么,韩国是怎么实现生育率反弹的呢?

补贴生育大撒币
刺激生育最传统的方法就是大规模的财政支持——撒币。
家庭是生育的基石,鼓励结婚就能带动生育。韩国各地推出了一系列的婚姻补贴,涵盖了从约会到结婚再到度蜜月的全过程,个别地区补贴高达2000万韩元(约合人民币10万元)。
不恋爱、不结婚,哪来的孩子?

(图:韩国年轻情侣,壹图网)
除了真金白银鼓励结婚,韩国还发放育儿补贴以减轻家庭经济负担。
对于不使用托儿所、在家养育婴幼儿的家庭,在2周岁前可领“父母补贴”,在两周岁后可以领到家庭养育补贴。
韩国新生儿家庭在第一年(0-11个月)可领1200万韩元的父母补贴(约合人民币6.2万元),到第二年(12~23个月)可领600万韩元(约合人民币3万元),两年合计1800万韩元(约合9.2万人民币),月均75万韩元(约合人民币3848元)。
在孩子2周岁到7周岁(36个月~86个月)期间,每个月可领10万韩元(约合人民币513元)的养育补贴。
都说孩子是“吞金兽”
经济补贴对于父母也是种实在的助力

(图:不使用托儿所的婴幼儿的补贴标准(韩元))
而对于使用托儿所的婴幼儿,则每月可提供保育费补贴。
以普通教育(入托时间07:30~19:30)为例,0周岁标准为每月54万韩元(约合人民币2770元),1周岁47.5万韩元(约合人民币2437元),2周岁39.4万韩元(约合人民币2021元),3-5周岁28万韩元(约合人民币1436元)。
未来,韩国将持续扩大托育补贴力度,并提出在2027年实现对3至5岁幼儿的无偿教育和保育。
通过补贴为父母提供更加友好的保育服务

(图:使用托儿所的保育费补贴标准(韩元))

鼓励生育骚操作
此外,韩国按孩次递增的方式,给予生育孩子的家庭一定的税收优惠,包括个人所得税收抵免和教育费用的税收减免。
除了上述的直接金钱支持外,韩国还通过修改劳动法、延长男性带薪陪产假、提高育儿假补贴、保障怀孕员工等方式,为家庭提供更加灵活的支持。
平衡生育成本、提升职场包容度
对于提振生育率来说也很重要

(图:首尔街头的上班族,shutterstock)
除了政府出钱补贴,企业也开始参与其中。2021年,韩国房地产和建筑巨头富荣集团宣布,向诞生新生儿的员工家庭提供每胎1亿韩元(约合人民币51.3万元)的生育奖金。
这对于富人来说只是洒洒水,但对普通年轻人还是相当具有吸引力的,以至于有不法分子铤而走险,骗取补贴。
富荣集团总裁李重根(前排中)为生育的员工颁发奖金

(图:mk.co.kr)
比如,一名30多岁的男子与他的父亲串通,伪造劳动合同,谎称他在父亲的公司工作,并以虚假证明申请育儿假。
通过这种方式,这名男子在2021年至2024年间共为其三个子女骗取了3800万韩元(约合人民币19.5万元)的产育假福利金。此外,他父亲也通过伪造文件,骗取了870万韩元(约合人民币4.5万元)的雇佣奖励金。
除了传统的撒币方式,韩国人还另辟蹊径,弄出了各种骚操作。
调查表明,韩国大约有26.6%的单身女性和18% 的单身男性无意结婚。为此,韩国各地政府“亲自下场”争做媒人,举办婚介会为年轻人牵红线。
甚至,佛教财团之类的民间团体都开始组织相亲了

(图:忠清南道“寺庙相亲”活动,chinese.korea.net)
不孕不育的问题同样得到了重视。首尔市政府计划在未来四年内向辅助生育补贴项目注入约2000亿韩元(约合人民币10.2亿元)。
除此之外,有人建议女孩提早一年入学,理由是男性心理成熟更晚,大一岁的男孩心理成熟更契合女孩需求;甚至有人提出为生育三个及以上孩子的30岁以上男性免除兵役……
骚操作之多,不胜枚举。
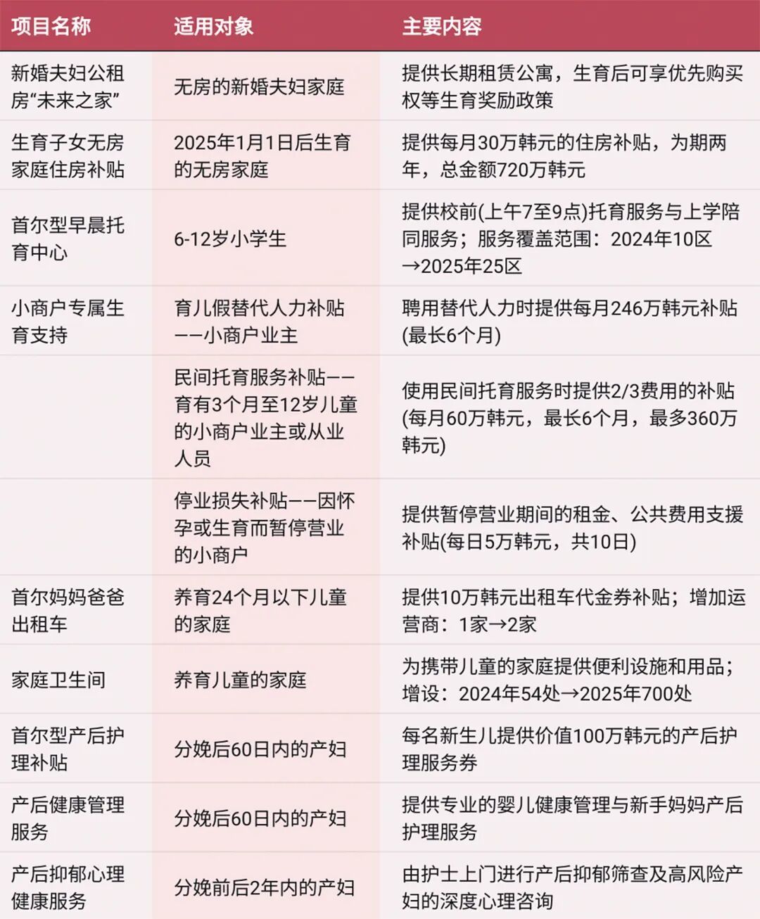
2025年首尔市部分低出生率应对及新生儿家庭支持政策

(图:seoul.go.kr)

生育回升的真相
毫无疑问,韩国的一系列组合拳都利好生育,生育率回升似乎顺理成章,但事实确实如此吗?
谨慎来说,韩国生育率回弹的时间不过一年多,到底是趋势逆转还是数据波动,还不能确定。
有研究表明,即使没有金钱诱惑,该生娃的还是会生娃,反之亦然。有韩国学者直言,现金激励“完全没有用处”。
所谓回弹只是相对低谷而言
实际上许多韩国人的生育意愿依然不高

(图:首尔产后护理中心,cna.com.tw)
韩国统计局表示,本次生育回升的驱动力,来自于疫情后的结婚率上升和30多岁女性人口增加。
说白了,就是能够参与生育的人变多了。一方面是疫情影响,另一方面是人口结构的作用。
受疫情的积压影响,2024年韩国结婚数量跃升14.9%,达22万对夫妇,创下了自1970年以来的最大增幅。

2024年结婚的人数稍微回升了一些
韩国历史上曾出现过两波“婴儿潮”: 1970年代是第一次,他们的孩子在1991~1995年制造了第二波婴儿潮,这被称为“回声婴儿潮”。现如今,回声婴儿潮人群正处于25~34岁之间的婚育年龄,从而形成了第三波“婴儿潮”。
值得警惕的是,韩国人口年龄结构整体呈梭子形,是典型的人口衰退结构,25岁以下的人口比重显著低于前代,这意味着人口生育水平很可能重新走下坡路。

青少年人口比例明显小于中老年人口
此外,特殊年份也会刺激生育。2024年2月到2025年2月是韩国的“青龙年”,对生“龙宝宝”同样有追求的韩国人可能扎堆在这一年生育。
总的来说,生育水平的回升不能简单归因于生育政策的激励,其背后可能蕴含着复杂的人口、社会因素。
韩国不断减少的育龄人口、极度内卷的社会环境、居高不下的房价、女性的觉醒、性别的对立、高昂的教育费用等根深蒂固的因素,也在深深抑制着人口生育水平。
房价等经济因素从根本上制约着人们的生育意愿
对于这一点我们也深有同感

(图:仁川住宅区,壹图网)
提振生育率的另一个行之有效的方法是引进人口。上海作为中国的超一线城市,拥有着广阔的人口腹地,来自安徽、河南、四川等地的劳动力不仅为上海补充了劳动力,也保证了人口出生率不至于自由落体。
但韩国作为一个主权民族国家,引进外来劳动力面临巨大的政治风险,这条路也基本被堵死。
首尔作为韩国最大城市,在虹吸了大量劳动力后已经竭泽而渔,却依然是韩国生育率最低的地区,其总和生育率为0.58,明显低于上海。

恐怕全世界都没什么地方的生育率能比首尔还低
难怪今年7月,韩国智库“朝鲜半岛未来人口研究所”语出惊人:按照最坏的情况估计,韩国人口将在本世纪内暴跌恐怖的85%,只剩下753万人。
这数字还比不上一个济宁市(819万人)!
韩国人口生育率将走向何方?这显然是个未知数,但可以确定的是,单纯的生育补贴并不足以让韩国走出低生育率陷阱。
过度地将生育数据捆绑在国家、社会发展的关键性因素上,而并没有给人们一种可持续性的出路,并不能从根本上扭转生育意愿,反而会忽视影响生育的更深层次的社会矛盾,如性别不平等、发展不平衡等。
和世界上的许多国家一样
女性意识的觉醒也是影响韩国生育率的重要因素

(图:壹图网)
真金白银的生育补贴固然重要,它是减轻家庭经济负担、缓和社会矛盾的政策工具,但并不是提振生育的最终解药。
真正的解药是一场直面社会矛盾的长期变革,这场变革要让年轻人有稳定的工作、可负担的住房、更公平的发展机会,需要创造更包容的社会环境以及对生儿育女的美好期待。
对于处于同一陷阱中的我们,这种变革同样是迫切需要的。
来源:公众号:地球知识局

微信扫一扫打赏
支付宝扫一扫打赏:format(webp):quality(80)/https://assets.bohaishibei.com/2025/12/24/2_3re2u.webp)
:format(webp):quality(80)/https://assets.bohaishibei.com/2025/12/24/1_4hvyt.webp)
:format(webp):quality(80)/https://assets.bohaishibei.com/2025/12/24/13-30-04-723-1280_azvzr.webp)
:format(webp):quality(80)/https://assets.bohaishibei.com/2025/12/23/1_jr3sb.webp)
:format(webp):quality(80)/https://assets.bohaishibei.com/2025/12/23/112_zffcp.webp)
:format(webp):quality(80)/https://assets.bohaishibei.com/2025/12/23/nimg-ws-126_uzsx4.webp)
